Wie Glasdächer im Fahrzeug intelligent werden
Sie haben es in der Hand: Auf Knopfdruck wird entweder zu starke Sonneneinstrahlung unterbunden oder der Blick auf den Himmel freigegeben. Doch die benötigte hohe Wechselspannung stellt eine Herausforderung dar. Wie diese gemeistert werden kann, lesen Sie in diesem Beitrag.
Anbieter zum Thema

Ein Hersteller namens Research Frontiers schuf ein elektrisch abdunkelbares Glas auf Basis der SPD-SmartGlass-Technologie. Seine Funktion beruht auf der Ausrichtung von Nanoteilchen in einer Folie, die sich in Glas, Kunststoff, Acryl oder chemisch gehärtetem Glas befinden kann. Diese Verglasung kann Wärme, Sonnenlicht, Blendung durch UV-Strahlen und auch Lärm fernhalten. Mit SPD-SmartGlass lässt sich durch Variieren der an das Glas gelegten Spannung augenblicklich und präzise einstellen, wie viel Licht in das Fahrzeug gelangen soll.
Zum Ansteuern dieses dynamischen Glases ist eine hohe Wechselspannung erforderlich, mit der sich die lichtblockierenden Nanoteilchen schnell ausrichten lassen. Für die Fahrzeuginsassen bietet das intelligente Glasdach eine Vielzahl von Vorteilen. Im abgedunkelten Zustand wird der Wärmeeintritt reduziert und Blendung unterbunden, während sowohl im abgedunkelten wie im lichtdurchlässigen Zustand das Eindringen von Ultraviolett- und Infrarotstrahlung vermindert wird. Der Anwender kann die Stärke der Abdunklung kontrollieren und sie auf die jeweils herrschenden Bedingungen abstimmen.
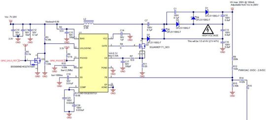
Das Erzeugen der hohen Wechselspannung zum Variieren der Abdunklung stellt im Auto allerdings eine Herausforderung dar, da eine solche Spannung im Fahrzeug nicht unmittelbar verfügbar ist. Stattdessen muss die Wechselspannung mithilfe eines Wechselrichters aus der Gleichspannung des Bordnetzes erzeugt werden. Eine Möglichkeit, aus einer Gleichspannung eine Wechselspannung zu erzeugen, zeigt unser Referenzdesign für einen SPD-SmartGlass-Treiber. Das Design beruht auf zwei zentralen Bauteilen:
- Einem Aufwärtswandler zum Hochsetzen der Bordnetzspannung auf eine hohe Gleichspannung
- Einem Vollbrücken-Treiber zum Verwandeln der Gleichspannung in eine Wechselspannung
Hieraus lässt sich eine Rechteck-, Sinus- oder andere periodische Wellenform zum Ansteuern des Glases erzeugen.


Variieren des Abdunklungsgrads des intelligenten Glasdachs
Der Abdunklungsgrad des Glases steht in direktem Verhältnis zur Amplitude des Ansteuersignals. Wie Bild 2 verdeutlicht, entsteht durch fortlaufendes Variieren des Tastverhältnisses mit sinusförmiger Rate nach entsprechender Filterung eine reine Sinuswelle. Das Tastverhältnis des PWM-Signals ließe sich sogar noch weiter verändern, um die Amplitude dieser Sinuswelle zu variieren.
Eine weitere Option zur Amplitudensteuerung besteht im Anpassen der Spannung, die an die Vollbrücke gerichtet wird. Das sinusförmige PWM-Signal zum Ansteuern der Brücke selbst würde dagegen niemals verändert werden müssen. Durch Skalieren der zur Versorgung der Brückenschaltung dienenden Spannung wird die notwendige Änderung der Sinus-Amplitude erreicht. Genau diese Methode kommt in diesem Referenzdesign zum Einsatz.
Zum Ansteuern der FETs und letztendlich auch des SmartGlass sind zwei Halbbrücken-Gatetreiber des Typs UCC27712-Q1 als Vollbrücke konfiguriert. Dank seiner Verriegelungs- und Totzeit-Fähigkeiten kommt in dieser Applikation der UCC27712-Q1 zum Einsatz, denn er garantiert, dass der obere und der untere FET niemals gleichzeitig eingeschaltet sind.
Das Ansteuern des Feedback-Pins des Hochspannungs-DC/DC-Hochsetzstellers kontrolliert die Versorgung der Vollbrücke. Mit einem Injection-Widerstand am FB-Pin des Aufwärtswandlers LM5155-Q1 kann eine Gleichspannung (dargestellt vom Knoten VDAC in Bild 3) die Ausgangsspannung des LM5155-Q1 beeinflussen und dadurch die hochgesetzte Spannung erhöhen oder verringern.

Die Spannung VDAC wird erzeugt, indem ein vom Mikrocontroller kommendes PWM-Signal mit einem RC-Filter und Puffer gefiltert wird, was einen PWM-D/A-Wandler (DAC) ergibt. Bild 4 veranschaulicht, wie es mit verschiedenen PWM-Tastverhältnissen und einer RC-Pufferschaltung möglich ist, verschiedene Gleichspannungen zur Verwendung in der Einspeiseschaltung am Sicherungsblock zu erzeugen.

Erzeugung der hohen Gleichspannung
Ein weiteres besonderes Merkmal des Referenzdesigns ist der auf Ladungspumpen-Technik basierende Spannungs-Verdreifacher, der wie in Bild 5 gezeigt auf den Aufwärtswandler folgt. Die Ladungspumpe verdreifacht die Ausgangsspannung des Hochsetzstellers, was die Erzeugung einer Spannung von 200 V gestattet, ohne dass eine sperrige und teure Leistungsschaltung auf Transformatorbasis benötigt wird.

Ein Vorteil dieser Methode zur Erzeugung von 200 V ist, dass der Schalt-MOSFET Q2 in Bild 5 nur für die am unteren Ausgangskondensator C16 liegende Spannung dimensioniert werden muss. Folglich sind für das Design keine Bauelemente mit Nennspannungen über 200 V erforderlich, sondern es können kostengünstigere Bauelementen mit niedrigeren Nennspannungen gewählt werden.
Je höher die Nennleistung und Nennspannung eines MOSFET ist, umso größer werden auch die Drain- und Gate-Kapazitäten. Diese Kapazitäten wiederum führen zu Problemen mit der Anstiegsgeschwindigkeit und der Anstiegszeit, wenn der MOSFET mit 2 MHz betrieben werden soll. Die Möglichkeit, Versionen mit niedrigerer Nennspannung einzusetzen, macht es somit einfacher, Bausteine mit geeigneten Eingangs- und Ausgangskapazitäten zu finden.
Die Ladungspumpe verringert auch die Belastung des Schaltknotens. Um eine Spannung von ca. 10 V auf etwa 200 V hochzusetzen, sind am Schaltknoten sehr große Tastverhältnisse erforderlich, was wiederum äußerst kurze Ausschaltzeiten bedingt und den Aufwärtswandler stark belastet. Die Ladungspumpe dagegen reduziert die Spannung, mit der der Wandler konfrontiert wird, um ein Drittel (wenn auch auf Kosten eines um den Faktor 3 höheren Ausgangsstroms), was die Anforderungen an das Tastverhältnis und die Ausschaltzeit entscheidend entschärft.
Ambient-Light-Sensor steuert die Helligkeit des Displays im Fahrzeug
3D-Lightfield-Cockpit – Die dritte Dimension im Fahrzeug
* Matthew Sullivan ist als Systems Engineer im Bereich Automotive Systems für Texas Instruments tätig.
(ID:45973730)