Wie in den meisten Branchen gibt es auch bei Bahnanwendungen zahlreiche Standards, die eingehalten werden müssen. Wer sich jedoch noch nie mit den Anforderungen befasst hat, kann überrascht werden, unter welchen extremen elektrischen Bedingungen Stromversorgungen funktionieren müssen.
Bild 1: Fahrgastinformationsanzeigen in Schienenfahrzeugen müssen während des Betriebs extremen elektrischen Bedingungen standhalten.
(Bild: Traco)
Die Stromversorgung kann über einen Stromabnehmer, einen Generator oder ein Batteriemanagementsystem erfolgen, und der Eingangsspannungsbereich ist sehr weit. Beispielsweise kann davon ausgegangen werden, dass Systeme für Stadt- und Straßenbahnen mit einer Nenngleichspannung von 24 V, 48 V, 96 V oder 110 V betrieben werden. Um den unterschiedlichen Anforderungen gerecht zu werden, können die Lieferanten solcher elektrischen Geräte einen einzigen Stromwandler mit weitem Eingangsspannungsbereich bereitstellen.
Eine weitere Herausforderung ist die allgemeine elektrische Umgebung. Die Spannungsversorgung kann zwischen dem 0,6- und 1,4-Fachen des Nennwerts schwanken. Daher muss ein einzelnes Versorgungssystem eine Eingangsspannung zwischen 14 V und 154 V unterstützen. Außerdem gibt es Versorgungsunterbrechungen, wie in EN 50155 (Bahnanwendungen – Fahrzeuge – Elektronische Betriebsmittel) definiert. Wenn Klasse S3 angegeben ist, muss das Gerät wie vorgesehen funktionieren, wenn die Eingangsspannung für 20 ms auf 0 V abfällt. Das bedeutet, dass eine Überbrückungsschaltung erforderlich ist, um solche Unterbrechungen zu überbrücken.
Klassische Stromversorgung mit Überbrückungssystem
Heutzutage würden die meisten Ingenieure ein nach EN 50155 zugelassenes DC/DC-Netzteil mit ultraweitem 12:1-Eingangsspannungsbereich verwenden. Das ermöglicht es, nur ein Produkt, das allen Kundenanforderungen gerecht wird, zu testen, zu genehmigen und zu lagern. Um die erforderliche Überbrückungszeit von 20 ms zu gewährleisten, wird am Eingang eine einfache Schaltung hinzugefügt.
Nimmt man zum Beispiel an, dass ein Stromwandler für ein Fahrgastinformationssystem benötigt wird. Dieses System umfasst einen kleinen Bildschirm, eine eingebettete Computerplattform und eine industrielle Netzwerkschnittstelle. Die Nennleistung des Systems beträgt 40 W.
Bild 1: Fahrgastinformationsanzeigen in Schienenfahrzeugen müssen während des Betriebs extremen elektrischen Bedingungen standhalten.
(Bild: Traco)
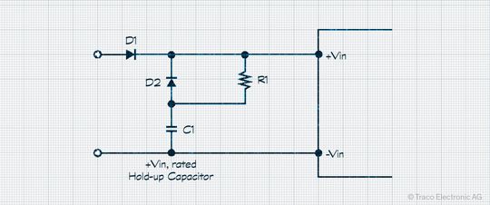
Die erste Komponente, C1, ist ein Kondensator. Um den Einschaltstrom zu minimieren (R1), ist auch ein Vorwiderstand erforderlich. Diese Komponente muss jedoch auch so dimensioniert sein, dass sich der Kondensator in angemessener Zeit wieder aufladen kann, um auf etwaige spätere Versorgungsunterbrechungen vorbereitet zu sein. Außerdem werden zwei Dioden benötigt. Die erste (D2) sorgt dafür, dass die Energie im Kondensator im Falle einer Versorgungsunterbrechung an das Netzteil abgegeben wird. Die zweite (D1) verhindert eine versehentliche Beschädigung bei Verpolung der Eingangsspannung.
Bild 2: Klassische Überbrückungsschaltung am Eingang eines Stromwandlers.
(Bild: Traco)
Nun kann die minimale Überbrückungskapazität berechnet werden. Es wird ein Faktor von 1,5 eingerechnet, um Bauteiltoleranzen zu berücksichtigen. Zusätzlich werden folgende Werte benötigt: der schlechteste Wirkungsgrad der Leistungsumwandlung (Etawc), die Nennleistungsaufnahme der Anwendung (Pnom), die Nennversorgungsspannung (Vnom) und die niedrigste Betriebseingangsspannung (Vuvlo). Auch die Überbrückungszeit (Thold) gehört zu den erforderlichen Informationen.
Bild 3: Gleichung zur Berechnung der für eine Überbrückungsschaltung erforderlichen Mindestkapazität.
(Bild: Traco)
Unter der Annahme einer Nennversorgungsspannung von 24 V, einer Unterspannungssperrschaltung (UVLO) von 14,4 V und einem Wirkungsgrad des Wandlers von 93 Prozent erfordert dieses System eine Mindestkapazität von etwa 7.200 µF.
Weil sich der Kondensator am Eingang des Stromwandlers befindet, muss jedoch eine potenzielle maximale Einschwingspannung von bis zu 154 V berücksichtigt werden. Um einen gewissen Spielraum zu gewährleisten, sollten Kondensatoren mit einer Nennspannung von 200 V ausgewählt werden. Die Kombination mehrerer Kondensatoren mit einer Nennspannung von 200 V – beispielsweise von sechzehn Komponenten mit einer Kapazität von 470 µF – ermöglicht es, die erforderliche Kapazität zu erreichen und gleichzeitig eine kostengünstige Lösung zu erhalten. Diese hohe Anzahl an Komponenten erfordert viel Platz auf der Platine sowie ein großes Volumen und führt zu erheblichen Mehrkosten.
Stromwandler mit integrierter Überbrückungsfunktion
Angesichts dieser Herausforderungen bei Bahnanwendungen ist in einigen DC/DC-Stromwandlern ein Großteil der Überbrückungsschaltungen integriert, was die Umsetzung vereinfacht. Die Serie TEP 40UIR von Traco Power umfasst beispielsweise spezielle DC/DC-Wandler für Bahnanwendungen mit einem 12:1-Eingangsspannungsbereich von 14 V bis 160 V. Diese Wandler verfügen außerdem über einen Bus-Pin für Überbrückungskondensatoren, die je nach den Anforderungen der Anwendung dimensioniert werden können. Weil der Bus-Pin jedoch nur eine vordefinierte Spannung von 21,4 V erfordert, können Kondensatoren mit einer Nennspannung von 25 V unabhängig von der angelegten Eingangsspannung eingesetzt werden.
Stand: 08.12.2025
Es ist für uns eine Selbstverständlichkeit, dass wir verantwortungsvoll mit Ihren personenbezogenen Daten umgehen. Sofern wir personenbezogene Daten von Ihnen erheben, verarbeiten wir diese unter Beachtung der geltenden Datenschutzvorschriften. Detaillierte Informationen finden Sie in unserer Datenschutzerklärung.
Einwilligung in die Verwendung von Daten zu Werbezwecken
Ich bin damit einverstanden, dass die Vogel Communications Group GmbH & Co. KG, Max-Planckstr. 7-9, 97082 Würzburg einschließlich aller mit ihr im Sinne der §§ 15 ff. AktG verbundenen Unternehmen (im weiteren: Vogel Communications Group) meine E-Mail-Adresse für die Zusendung von redaktionellen Newslettern nutzt. Auflistungen der jeweils zugehörigen Unternehmen können hier abgerufen werden.
Der Newsletterinhalt erstreckt sich dabei auf Produkte und Dienstleistungen aller zuvor genannten Unternehmen, darunter beispielsweise Fachzeitschriften und Fachbücher, Veranstaltungen und Messen sowie veranstaltungsbezogene Produkte und Dienstleistungen, Print- und Digital-Mediaangebote und Services wie weitere (redaktionelle) Newsletter, Gewinnspiele, Lead-Kampagnen, Marktforschung im Online- und Offline-Bereich, fachspezifische Webportale und E-Learning-Angebote. Wenn auch meine persönliche Telefonnummer erhoben wurde, darf diese für die Unterbreitung von Angeboten der vorgenannten Produkte und Dienstleistungen der vorgenannten Unternehmen und Marktforschung genutzt werden.
Meine Einwilligung umfasst zudem die Verarbeitung meiner E-Mail-Adresse und Telefonnummer für den Datenabgleich zu Marketingzwecken mit ausgewählten Werbepartnern wie z.B. LinkedIN, Google und Meta. Hierfür darf die Vogel Communications Group die genannten Daten gehasht an Werbepartner übermitteln, die diese Daten dann nutzen, um feststellen zu können, ob ich ebenfalls Mitglied auf den besagten Werbepartnerportalen bin. Die Vogel Communications Group nutzt diese Funktion zu Zwecken des Retargeting (Upselling, Crossselling und Kundenbindung), der Generierung von sog. Lookalike Audiences zur Neukundengewinnung und als Ausschlussgrundlage für laufende Werbekampagnen. Weitere Informationen kann ich dem Abschnitt „Datenabgleich zu Marketingzwecken“ in der Datenschutzerklärung entnehmen.
Falls ich im Internet auf Portalen der Vogel Communications Group einschließlich deren mit ihr im Sinne der §§ 15 ff. AktG verbundenen Unternehmen geschützte Inhalte abrufe, muss ich mich mit weiteren Daten für den Zugang zu diesen Inhalten registrieren. Im Gegenzug für diesen gebührenlosen Zugang zu redaktionellen Inhalten dürfen meine Daten im Sinne dieser Einwilligung für die hier genannten Zwecke verwendet werden. Dies gilt nicht für den Datenabgleich zu Marketingzwecken.
Recht auf Widerruf
Mir ist bewusst, dass ich diese Einwilligung jederzeit für die Zukunft widerrufen kann. Durch meinen Widerruf wird die Rechtmäßigkeit der aufgrund meiner Einwilligung bis zum Widerruf erfolgten Verarbeitung nicht berührt. Um meinen Widerruf zu erklären, kann ich als eine Möglichkeit das unter https://contact.vogel.de abrufbare Kontaktformular nutzen. Sofern ich einzelne von mir abonnierte Newsletter nicht mehr erhalten möchte, kann ich darüber hinaus auch den am Ende eines Newsletters eingebundenen Abmeldelink anklicken. Weitere Informationen zu meinem Widerrufsrecht und dessen Ausübung sowie zu den Folgen meines Widerrufs finde ich in der Datenschutzerklärung, Abschnitt Redaktionelle Newsletter.
Zudem sind dank der integrierten Überbrückungsschaltung weder eine externe Diode (D2) noch ein Einschaltstrombegrenzer erforderlich.
Bild 4: Einige Stromwandler verfügen über eine integrierte Überbrückungsschaltung, die unabhängig vom Eingangsspannungsbereich nur Kondensatoren mit einer niedrigen Nennspannung erfordert.
(Bild: Traco)
Für einen einfacheren Vergleich der beiden Systeme wird dieselbe Formel verwendet. Es wird angenommen, dass der Wirkungsgrad des Stromwandlers (93 Prozent und die UVLO (14,4 V) unverändert bleiben und nur die Nennversorgungsspannung auf 21,4 V geändert wird. Das führt zu einer geringfügig höheren Überbrückungskapazität von etwa 10.600 µF. Es müssen jedoch nur zwei kostengünstige 25-V-Kondensatoren mit 6.800 µF eingesetzt werden, die deutlich weniger Platz auf der Platine und etwa fünfzehnmal weniger Volumen beanspruchen.
Konstruktion von Bahnstromversorgungen dank spezieller Überbrückungshilfe vereinfachen
Die Auswahl von Stromwandlern für Bahnanwendungen ist eine Herausforderung. Trotz des weiten Eingangsspannungsbereichs versuchen Anwendungsentwickler, den Konstruktions- und Beschaffungsaufwand zu minimieren, indem sie eine Stromversorgung mit weitem Eingangsspannungsbereich wählen, die alle Eventualitäten abdeckt. Die nächste Herausforderung besteht darin, die erforderliche Überbrückungszeit zu gewährleisten. Für den Aufbau einer Überbrückungsschaltung, die direkt mit dem Eingang des Stromwandlers verbunden ist, werden Kondensatoren mit hoher Nennspannung benötigt. Glücklicherweise gibt es Stromwandler mit integrierter Überbrückungshilfe, wie die der Serie TEP 40UIR. Diese Wandler ermöglichen den Einsatz von Kondensatoren mit niedrigerer Nennspannung (25 V), die den jeweiligen Anwendungsanforderungen entsprechen und gleichzeitig die Kosten für die Kondensatoren senken sowie ein kompakteres Design bieten. (se)