Texas Instruments EMEA Sales GmbH
Haggertystr. 1 ⎢ 85356 Freising ⎢ Deutschland ⎢
Routenplaner
Artikel | 07.03.2025
Potenzial der Linsenreinigung mittels Ultraschall
Artikel | 27.02.2025
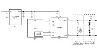
3,3-V-CAN-Transceiver für die zuverlässige Datenübertragung
Artikel | 27.02.2025
Funktionale Sicherheit bei batterieunabhängigen Buck-Vorreglern für Automotive
Artikel | 26.02.2025
Funktionale Sicherheit bei batterieunabhängigen Buck-Vorreglern für Automotive
Artikel | 21.02.2025
Die nächste Generation elektrischer Antriebssysteme
Artikel | 02.01.2025
Optimierte Systemfehler-Erkennung in Echtzeit-Steuerungssystemen
Artikel | 03.12.2024
Pyrosicherungs- und Schütztreiber verbessern Sicherheit von EV-Batterie-Trennsystemen
Artikel | 25.11.2024
Automatische Prüfsysteme und Encoder mit ADCs überwachen