Elektromobilität Fraunhofer entwickelt neues Messverfahren für besseres Batteriemanagement

Von Stefanie Eckardt 3 min Lesedauer

Ein neues Messverfahren soll das Batteriemanagement in Stromern optimieren und so dazu beitragen, diese nicht nur sicherer zu machen, sondern auch langlebiger. Die Impedanzspektroskopie aus dem Fraunhofer-Institut für Fertigungstechnik und Angewandte Materialforschung IFAM wertet detaillierte Messdaten zum Batteriezustand während des Betriebs in Echtzeit aus.

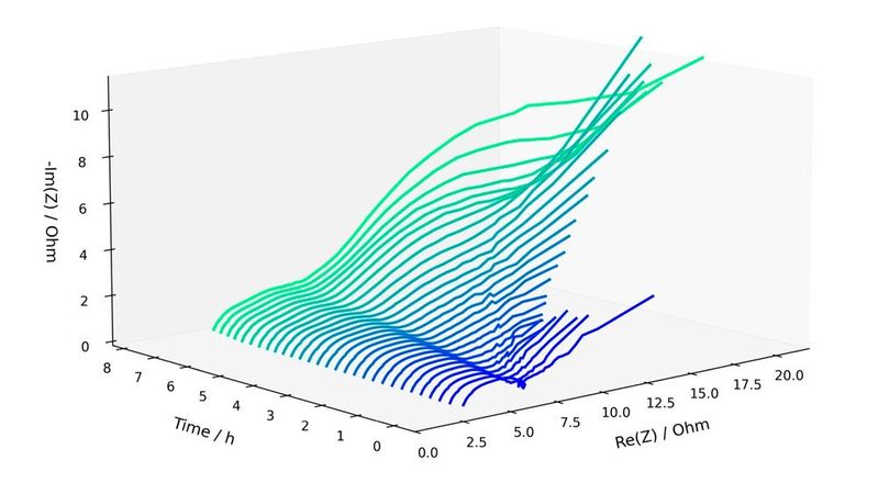
Die Grafik zeigt, wie sich die Impedanzkurven während eines Ladezyklus dynamisch verändern. Der Verlauf der Kurven gibt Aufschluss über die physikalischen und chemischen Prozesse in der Batteriezelle.(Bild:  Fraunhofer IFAM)
Die Grafik zeigt, wie sich die Impedanzkurven während eines Ladezyklus dynamisch verändern. Der Verlauf der Kurven gibt Aufschluss über die physikalischen und chemischen Prozesse in der Batteriezelle.
(Bild: Fraunhofer IFAM)

Leistungsfähige und sichere Batterien sind ein zentraler Baustein für den Erfolg der Elektromobilität. Entsprechend entscheidend ist die Messung von Kapazität und Zustand einer Batterie. Am aussagekräftigsten ist hier die Impedanzspektroskopie. Die Impedanz selbst lässt sich nicht direkt messen, sie wird aus dem Verhältnis von Strom und Spannung errechnet. Sie gibt Auskunft über den Ladestand (State of Charge, SOC) und erlaubt Rückschlüsse auf den Zustand des Innenlebens mit Kathoden, Anoden oder Elektrolyten (State of Health, SoH) oder den Sicherheitszustand.

Um alle erforderlichen Daten zu gewinnen, sind aufwendige Messungen und Analyseverfahren erforderlich. Zudem ist die Impedanzmessung bisher nur im Ruhezustand realisierbar. Es kann typischerweise bis zu zwanzig Minuten dauern, ehe die Daten zur Charakterisierung der Batterie vorliegen. Das Fraunhofer IFAM hat das Verfahren weiterentwickelt. Die dynamische Impedanzspektroskopie macht es erstmals möglich, Messwerte zum Status der Batterie während des laufenden Betriebs zu ermitteln und in Echtzeit verfügbar zu machen. Die so gewonnenen Informationen umfassen weit mehr als nur Angaben zur Ladekapazität oder der noch verbleibenden Betriebsdauer, sie zeichnen ein präzises, tiefgehendes und differenziertes Bild des Innenlebens der Batterie. Daraus lässt sich auch die mögliche Lebensdauer der Batteriezelle individuell vorhersagen.

Bestehende Anzeigen der Batterieladestands, die beispielsweise bei Elektroautos in der Fahrzeugelektronik integriert sind, messen zwar auch fortlaufend während der Nutzung, bieten aber weniger Informationen, reagieren deutlich langsamer und sind nicht so genau. „Die dynamische Impedanzspektroskopie eröffnet zunächst neue Möglichkeiten bei der Optimierung des Batteriemanagements und verlängert damit die Lebensdauer der Batterien. Zudem macht sie den Weg frei für den Einsatz der Batterien in sicherheitskritischen Anwendungen“, erklärt Projektleiter Dr. Hermann Pleteit.

Hochauflösendes Messverfahren und direkte Analyse

Bei dem Verfahren wird dem Entlade- oder dem Ladestrom ein Mehrfrequenz-Prüfsignal überlagert. Die unterschiedlichen Frequenzen erlauben Rückschlüsse auf den Status bestimmter Komponenten oder Prozesse in der Batterie. Das Antwortsignal von Strom und Spannung wird bis zu einer Million Mal pro Sekunde gemessen. Alle Daten aus dem hochauflösenden Messverfahren fließen in eine simultan ablaufende Datenverarbeitung. Daraus berechnet eine Software den Verlauf der Impedanzwerte und schließt auf den Zustand der jeweiligen Batteriezelle.

Um trotz der enormen Datenmenge, die bei den hochauflösenden Messungen anfallen, die Ergebnisse in Echtzeit zu erhalten, haben die Forscher Algorithmen entwickelt, die die Datenmengen vor der Analyse deutlich reduzieren, ohne dabei die Informationen zu verfälschen. So bietet die Echtzeitkontrolle aller Aspekte des Batteriezustands durch die Impedanzspektroskopie wesentliche Vorteile.

Erhitzte Zellen schnell abschalten

Aus der Impedanz lassen sich auch Rückschlüsse auf die Temperatur innerhalb der Zelle gewinnen. Deshalb können Batteriemanagementsysteme mithilfe der Impedanzdaten zum Beispiel während der Fahrt sofort registrieren, wenn eine Zelle sich lokal stark erhitzt. Dann schalten sie die Zelle ab oder drosseln die Leistung. Herkömmliche Temperaturfühler sind damit überflüssig; sie sitzen ohnehin auf der Außenhülle der Batterie und registrieren thermische Probleme nur mit Verzögerung, oftmals ist es dann zu spät und die Zelle bereits geschädigt.

Auch bei Ladestationen ergeben sich Vorteile. So kann der Fahrer zwischen schnellem Laden und langsamerem, aber schonendem Laden entscheiden. Während des Zwischenstopps an der Raststätte lädt das Batteriemanagement zügig auf, sorgt aber auch dafür, dass keine gefährlichen Temperaturspitzen entstehen und die internen Komponenten nicht über Gebühr belastet werden. Steht das Fahrzeug für mehrere Stunden an der Ladesäule, dann lädt das Managementsystem die Batterie langsam und schonend auf, um deren Lebensdauer zu verlängern.

Anwendung für Luftfahrt

Die Echtzeit-Kontrolle des Zustands macht zukünftig sogar den Einsatz in sicherheitskritischen Szenarien denkbar, wie der Luftfahrt. „Solche Systeme könnten etwa in umweltfreundlichen Elektroflugzeugen eingesetzt werden. Dieser Markt beginnt sich gerade zu entwickeln. Auch in der Schifffahrt zeigen die Hersteller Interesse“, betont Pleteit.

Die Impedanzspektroskopie ist dabei nicht nur für die derzeit üblichen Lithium-Ionen-Akkus geeignet, das Verfahren eignet sich auch für Batterietypen auf Feststoff-, Natrium-Ionen- oder Lithium-Schwefel-Basis oder weitere zukünftige Technologien. (se)

Jetzt Newsletter abonnieren

Verpassen Sie nicht unsere besten Inhalte

Mit Klick auf „Newsletter abonnieren“ erkläre ich mich mit der Verarbeitung und Nutzung meiner Daten gemäß Einwilligungserklärung (bitte aufklappen für Details) einverstanden und akzeptiere die Nutzungsbedingungen. Weitere Informationen finde ich in unserer Datenschutzerklärung. Die Einwilligungserklärung bezieht sich u. a. auf die Zusendung von redaktionellen Newslettern per E-Mail und auf den Datenabgleich zu Marketingzwecken mit ausgewählten Werbepartnern (z. B. LinkedIn, Google, Meta).

Aufklappen für Details zu Ihrer Einwilligung

(ID:50505038)