Design eines Tagfahrlicht-Systems (2) – Reaktion auf LED-Fehler
Im ersten Teil wurde auf die Möglichkeiten zum Erzielen der gewünschten Helligkeit mit LED-Tagfahrlichtleuchten eingegangen, ein Überblick über das Referenzdesign gegeben und erläutert, wie sich Fehler detektieren lassen. Im zweiten Teil lesen Sie nun, wie auf einen detektierten Fehler reagiert wird.
Anbieter zum Thema

Zum Feststellen eines Fehlers muss das Referenzdesign ermitteln können, ob VDrain größer oder kleiner als die von Gleichung 1 angegebene Spannung ist:
VDrain=IMirror x (MOSFET - RDS(on) + R0)= Vf + IMirror x R0 (1)
Umsetzen lässt sich dies mit einem Fensterkomparator, der aus Open-Drain- oder Open-Collector-Komparatoren konfiguriert wird (Bild 1). Die Widerstandsteiler an den Referenzeingängen des oberen und des unteren Komparators legen die Ober- bzw. Untergrenze des Fensters fest. Befindet sich VDrain zwischen diesen Ober- und Untergrenzen, hat der Ausgang des Fensterkomparators (VREF) High-Status. Liegt VDrain dagegen außerhalb des Fensters, wird der Ausgang auf Masse gezogen (Low). In dem Referenzdesign sind die Ober- und Untergrenzen des Fensters auf 110 % bzw. 90 % der von Gleichung 1 angegebenen Spannung eingestellt.

Dieser Fensterkomparator kann alle im ersten Teil des Artikels erwähnten LED-Fehler detektieren. Kommt es allerdings zu einer Stromkreisunterbrechung im Referenz-String, führen die dadurch ausgelösten Oszillationen von VDrain dazu, dass der Fensterkomparator wiederholt anspricht. Deshalb muss der Ausgang des Fensterkomparators selbsthaltend ausgeführt sein, d. h. sein Ausgang muss im Low-Status verriegelt werden, sobald VDrain einmal außerhalb des Spannungsfensters liegt.
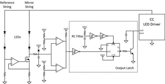
In Tagfahrlicht-Modulen, die mit Mikrocontrollern bestückt sind, lässt sich die Selbsthaltefunktion mithilfe der Mikrocontroller-Software implementieren. Steht dagegen kein Mikrocontroller zur Verfügung, eignet sich die in Bild 2 gezeigte Schaltung dazu, die Selbsthalte-Eigenschaften des Fensterkomparator-Ausgangs zu realisieren und den LED-Treiber im Fehlerfall zu deaktivieren. Die Schaltung bedient sich dafür eines Schmitt-Triggers und eines D-Flipflops.

Kommt es zu einem Fehler, wechselt der Ausgang des Fensterkomparators vom High- in den Low-Zustand. Das D-Flipflop überträgt bei jeder steigenden Flanke am Takteingang (CLK) Daten von seinem D-Eingang an seine Ausgänge Q und /Q. Aus diesem Grund wird ein invertierender Schmitt-Trigger benutzt, um eine fallende Flanke am Ausgang des Fensterkomparators in die vom D-Flipflop benötigte steigende Flanke zu verwandeln.
In dem Design kommt ein D-Flipflop mit Preset- und Clear-Pins zum Einsatz, damit der Baustein nach dem Einschalten in einen definierten Zustand versetzt werden kann. Der Wahrheitstabelle in Bild 3 ist zu entnehmen, dass bei einem Low-Status an /PRE und einem High-Zustand an /CLEAR ein High-Zustand an Q und ein Low-Zustand an /Q herrscht. Wenn aber /Q Low-Status hat, ist der an den Softstart-Pin des LED-Treibers angeschlossene NPN-Transistor nicht leitend, sodass der LED-Treiber nach dem Einschalten wie vorgesehen funktionieren kann.

Das RC-Filter und die beiden in Serie geschalteten Schmitt-Trigger sorgen dafür, dass der /PRE-Pin nach dem Einschalten Low-Status hat. Sobald der Kondensator durch VCC auf die Schwellenspannung des ersten invertierenden Schmitt-Triggers aufgeladen ist, nimmt /PRE High-Status an und die Schaltung funktioniert wie vorgesehen.
Wenn /PRE nach dem Einschalten Low-Status hat und D direkt mit Masse verbunden ist, kommt es im Fehlerfall zu einer steigenden Flanke am CLK-Eingang, und der Zustand von /Q wechselt von Low nach High. Hierdurch wird der NPN-Transistor leitend und zieht damit den Softstart-Pin des LED-Treibers auf Masse. Wie aus dem Datenblatt des TPS92692-Q1 hervorgeht, stellt der Treiber in diesem Fall das Schalten ein und unterbricht den Stromfluss zu den LEDs.
Versuchsergebnisse
Diese Schaltung wurde mit der im Referenzdesign angegebenen Hardware im Labor getestet. In Bild 4 ist zu sehen, wie sich eine Stromkreisunterbrechung im Referenz-String auswirkt.

Man erkennt eine Spitze in der Referenzspannung im Moment der Stromkreisunterbrechung. Dies hat zur Folge, dass der Ausgang des D-Flipflops in den High-Zustand wechselt. Dies wiederum zieht den Softstart-Anschluss des LED-Treibers auf Masse und unterbricht damit den Stromfluss zu den LEDs. Da der LED-Treiber umgehend abschaltet, kommt es zu keinen Oszillationen am Drain-Anschluss.
Fazit
LEDs eignen sich energieeffiziente Leuchtmittel für Tagfahrlichter. Mit dem hier beschriebenen Referenzdesign für parallele LED-Strings lässt sich eine optimale Helligkeit erzielen, ohne dass ein zweiter LED-Treiber benötigt wird.
Hier gelangen Sie zum ersten Teil: One-Fail-All-Fail-LED-Fehlererkennung
Design eines Tagfahrlicht-Systems (1) – One-Fail-All-Fail-LED-Fehlererkennung
* Chris Suchoski arbeitet als Analog Field Applications Engineer für Texas Instruments.
(ID:45963974)