Die dritte Bremsleuchte: Integrierte Lösung vs. diskrete Implementierung
Die dritte Bremsleuchte ist ist für die Sicherheit unerlässlich. Die Implementierung erfolgt dabei entweder mit diskreten Bauelementen oder per integrierten LED-Treiber-ICs. Doch welche Lösung bietet welche Vorteile? Ein Überblick.
Anbieter zum Thema

In modernen Fahrzeugen dient als Leuchtmittel in der dritten Bremsleuchte eine LED-Leiste, die von transistorbasierten Schaltungen angesteuert wird. Die Treiberschaltungen sind überwiegend linear und nicht geschaltet, sodass die Transistoren im linearen Bereich arbeiten.
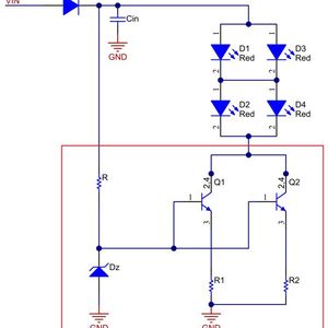
Häufig implementieren Designer die LED-Treiberschaltung für eine dritte Bremsleuchte mit diskreten Bauelementen, also mit separaten Widerständen und Bipolartransistoren (engl.: Bipolar Junction Transistor, BJT). In Bild 1 ist ein Beispiel einer diskreten LED-Treiberschaltung für eine dritte Bremsleuchte zu sehen. Darin ist die dritte Bremsleuchte mit zwei LED-Strings bestückt, wobei jeder String aus zwei in Serie geschalteten LEDs besteht. Die Bipolartransistoren befinden sich zwischen den LEDs und der Masse.
Beim Design linearer LED-Treiberschaltungen gilt es die thermischen Eigenschaften im Blick zu behalten. Im Klartext: Beim Entwurf der Schaltung und bei der Auswahl der Bauelemente ist sicherzustellen, dass sich keines der Bauteile so stark erwärmt, dass es beschädigt wird. Aus Bild 1 ist ersichtlich, dass bei einem Anheben der Versorgungsspannung auch die am Bipolartransistor und am Widerstand liegende Spannung ansteigt, wodurch auch die Verlustleistung in diesen Bauelementen zunimmt. Mehr Verlustleistung aber bedeutet eine höhere Temperatur. In linearen LED-Treibern entscheidet somit größtenteils die Versorgungsspannung über die thermischen Eigenschaften.
Um die thermischen Aspekte der Schaltung aus Bild 1 zu analysieren, soll der LED-Strom als Beispiel insgesamt 90 mA betragen, sodass auf jeden der beiden LED-Strings ein Strom von 45 mA entfällt. Bei 16 V Versorgungsspannung ergibt sich gemäß Gleichung 1 ein maximaler Spannungsabfall von 9 V am Bipolartransistor:
VBJT = 16V - VD - VLED - VR = 16V - 1V - 4V - 2V = 9V
Mit Gleichung 2 lässt sich die maximale Verlustleistung der Transistoren berechnen, die demnach 0,81 W beträgt:
PDMAX = VBJT * I = 9V * 90mA = 0.81W
Legt man im Betrieb eine maximale Umgebungstemperatur von 85 °C zugrunde und geht davon aus, dass die Transistoren ein Small-Outline-Gehäuse des Typs SOT-223 mit einem thermischen Widerstand von 80 °C/W besitzen, so lässt sich mit Gleichung 3 die maximale Sperrschichttemperatur der Transistoren berechnen:
TJMAX = 85°C + 80°C/W * 0.81W = 149.8°C
Gemäß dieser Berechnung liegt die erreichte Sperrschichttemperatur sehr nah an der typisch maximal zulässigen Sperrschichttemperatur von 150 °C.
Verbessern lassen sich die thermischen Eigenschaften der Schaltung, indem man zwei Transistoren parallelschaltet. Hierdurch teilt sich die Verlustleistung auf, sodass die maximale Sperrschichttemperatur selbst unter ungünstigsten Bedingungen unter 150 °C bleibt, wie Gleichung 4 zeigt:
TJMAX = 85°C + 80°C/W * 0.405W = 117.4°C
Verwendet man einen anderen Transistortyp mit höherem Wärmewiderstand, müssen noch mehr Transistoren parallelgeschaltet werden, um die Verlustleistung weiter aufzuteilen. Anzahl und Größe der parallelgeschalteten Transistoren hängen hauptsächlich vom LED-Strom und der maximal zulässigen Verlustleistung der Transistoren ab.
(ID:45305111)